尊龙·(中国)股份有限公司尊龙

CB7865AT1D

Flash

256

256

SRAM

32

32

EEPROM(字节)

1024

1024

DAC

1

1

I/O

44

44
芯片描述

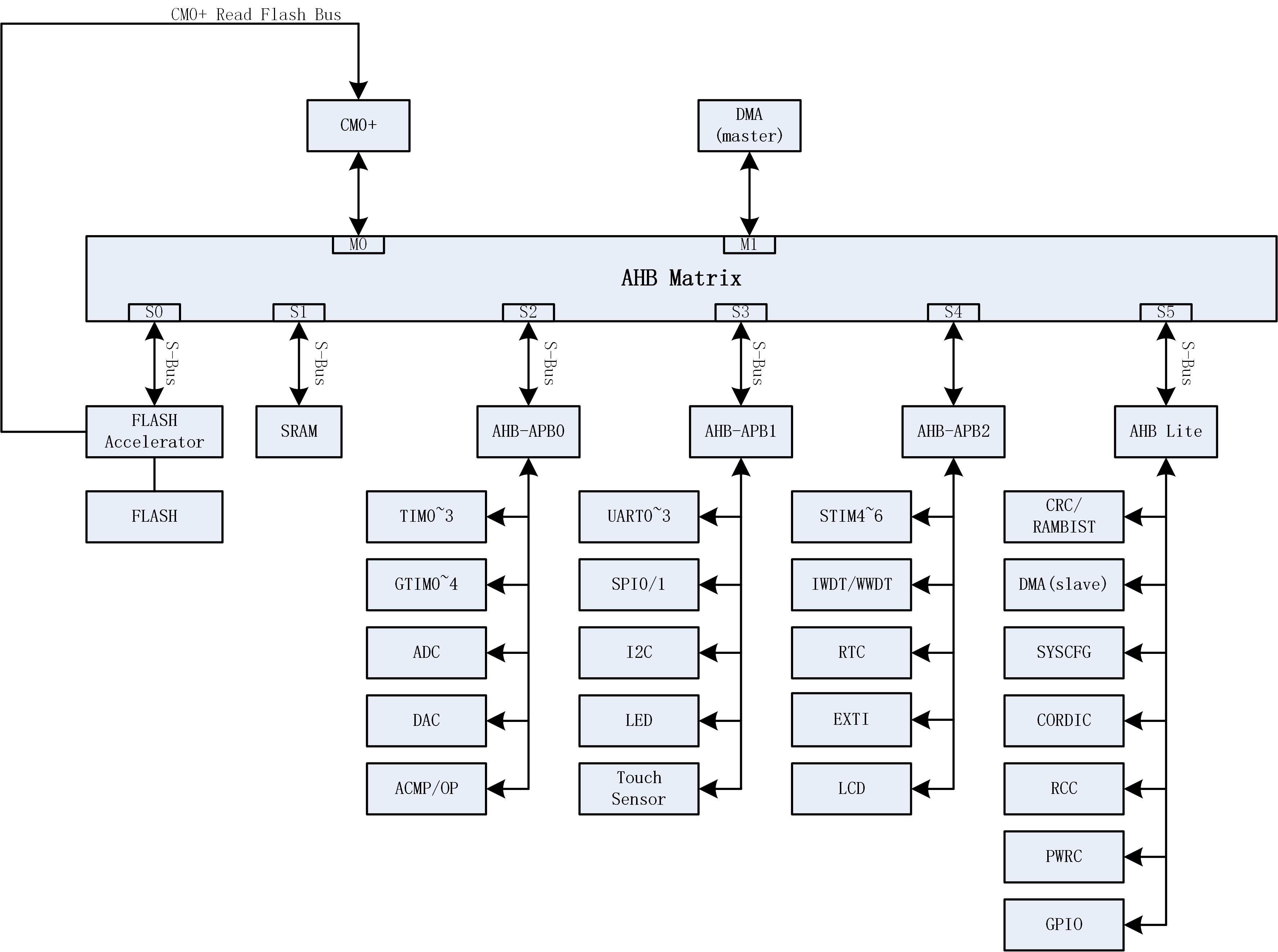
CB78XXA 是基于ARM Cortex-M0+内核的高性能 32位微控制器,支持 48MHz 最高主频,内置了1 路 RTC 模块,1个32通用定时器/计数器、3 个 16 位通用定时器/计数器、 3个16位基本定时器/计数器、5个16位高级定时器/计数器,支持LED 和 LCD 显示模块,一路 TWI,2路 SPI,4路 UART,6个独立的 DMA 通道, 一路12位 DAC,2路 CMP,2路 OPA 运算放大器, 集成了一个12位多通道高速 ADC,32通道触摸按键,使其应用范围更加广泛。

CB78XXA 支持低功耗应用模式,提供 8/16/32 位可选的 CRC 代码校验和数据校验,SRAM 自检算法,内置独立看门狗、窗口看门狗、低电压复位电路、掉电检测电路等辅助模块,能够有效提升代码安全性与系统可靠性,可应用于高安规要求场合

芯片特点
  • 最高 48MHz 工作频率

  • 工作电压2.3-5.5V

  • FLASH最大容量256K

  • 最大支持32路触摸通道

  • 内置2路运放、2路比较器

  • 内置LCD、LED矩阵/点阵硬件驱动

  • 内置8通道8-32mA恒流源

  • 内置8通道240mA灌电流口

  • 4路独立配置波特率uart

  • 内置乘法器、除法器、支持正余弦运算

  • 满足RoHS环保要求

芯片框图
应用领域

产品搜索

样片申请
及购买




请填写真实有效的邮箱地址!

尊龙